• 首頁
  • 台灣社會
  • 中工新任總經理未簽財報 股東質疑:不敢簽?還是不能簽?

中工新任總經理未簽財報 股東質疑:不敢簽?還是不能簽?

Admin
Admin 三月 23, 2026 0

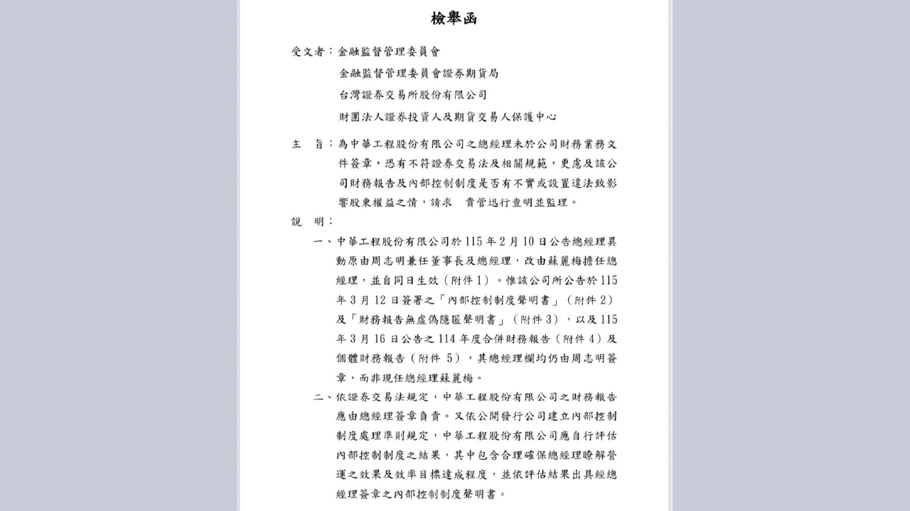
中華工程(2515)再爆公司治理爭議。小股東黃文泰正式向金管會、證期局、證交所和投保中心檢舉,質疑公司前總經理周志明升任董事長、由蘇麗梅接任總經理,並完成公告異動後,關鍵財務與內控文件仍由「總經理周志明」簽章,背後原因引發高度關注。黃文泰質疑:「是不敢簽?還是不能簽?」

↑圖說:小股東黃文泰向金管會、證期局、證交所和投保中心檢舉,中工新任總經理未簽財報,是不敢簽?還是不能簽?(圖片來源:黃文泰提供)

公開資訊顯示,中工於115年2月10日完成總經理異動,發布公告,但3月12日中工簽署「內部控制制度聲明書」與財務報告等相關文件,以及3月16日公告的年度財務報告,總經理欄均仍由前任總經理周志明簽章。

↑圖說:中工於2月10日公告完成總經理異動,但之後簽署「內部控制制度聲明書」與財務報告等文件,總經理欄均仍由前任總經理周志明簽章。(圖片來源:翻攝自公開資訊觀測站)

黃文泰指出,依據法規,財務報告及內部控制制度聲明書應由現任經理人簽署,但本案真正引發關注的不只是程序問題,而是更根本的疑問是現任總經理,為何沒有簽?他提出一連串質疑:是否現任總經理尚未實際掌握公司財務狀況?是否財務報告內容存在疑義,導致不願或無法簽署?是否內部控制制度之執行或評估存在問題?

黃文泰說,上述問題,直接關係到中工公司資訊揭露的完整性與投資人判斷基礎,財務報告與內部控制制度聲明書是上市公司對外揭露最核心的資訊,若關鍵文件之簽章出現異常安排,且未有合理說明,可能動搖市場信賴基礎,對全體股東權益造成重大影響。

↑圖說:檢舉函。(圖片來源:黃文泰提供)

針對中工公司這些重大疑義,小股東黃文泰呼籲主管機關應高度重視,並儘速查明相關事實,確保資訊揭露制度正常運作,維護資本市場的公信力。

台灣社會

查看更多
智慧助理助金融顧問夯 退休規劃效率躍升但仍需人為把關

人工智慧(AI)正成為金融顧問提升退休規劃效率的重要工具,嘉信理財等業界巨頭積極投資AI技術,助顧問處理複雜數據並拓展服務客群。儘管AI在文件處理、資訊篩選上效益顯著,但因準確性、合規性與客戶信任考量,其在核心規劃建議方面的應用仍需仰賴專業顧問的人為監督與最終決斷。 人工智慧(AI)技術正逐步融入金融顧問的日常工作流程,特別是在提升效率方面展現潛力。美國金融服務公司嘉信理財(Charles Schwab)執行長裡克·烏斯特(Rick Wurster)上週在第一季財報電話會議中強調了公司在AI領域的投入,包含增加對遺產規劃平台 Wealth.Com 的策略性投資,並預計將很快推出AI驅動的稅務規劃功能。 在退休規劃領域,AI的應用日益受到關注。Tableaux Wealth 的一名財務規劃總監 Luke Delorme 曾在波士頓學院(Boston College)退休研究中心發表文章,探討AI在退休規劃中的潛在用途。他所屬的公司已採用嘉信理財和富達(Fidelity)等託管機構工具中的內嵌AI功能,並結合財務規劃軟體 eMoney Advisor, LLC 及稅務規劃軟體 Holistiplan, LLC。該公司更計畫導入AI代理(AI agents),以整合現有各自獨立的AI工具。 這些先進的AI代理有望協助顧問處理複雜的數據查詢,例如「找出所有處於提前退休狀態、收入不多、擁有大量遞延稅款資產,且可能受益於羅斯(Roth)轉換的客戶」。進一步地,AI代理甚至能自動起草建議客戶進行羅斯轉換的電子郵件。Luke Delorme 認為,儘管AI仍需大量人工輸入,但它能顯著節省時間,讓顧問有能力服務更多客戶,擴大業務範圍。 然而,AI在核心退休規劃建議方面的應用仍面臨挑戰。My Retirement Network 的一名創辦人 Melissa Caro 指出,她接觸的大多數顧問尚未使用AI進行深入的退休規劃,主要將其用於提升業務邊緣的效率,例如會議轉錄和筆記工具,這些應用已幾乎普及。Caro 強調,顧問仍需對所提供建議的準確性負起全責,合規性要求及客戶信任感,都不允許將建議完全轉交給AI。 客戶對於AI的期待,主要體現在服務體驗的改善,像是更快的後續服務、更清晰的摘要和減少錯誤,而非AI本身的使用。Melissa Caro 提醒,AI即使在提供錯誤資訊時也可能聽起來自信滿滿,因此人工監督對於確保準確性至關重要,不可妥協。

Admin 四月 21, 2026 0

雪梨大學研究:常見IVF荷爾蒙添加療法無助提高懷孕率

日本企業「命令調動」文化盛行 衝擊上班族職涯自主性

桃園市中壢區新中北路火警 消防人員在現場救出一民眾

賴清德出席長老教會議會  盼攜手推動「防災士」強化民防

【記者王志成/台北報導】總統賴清德(二十一)日出席於彰化基督教醫院舉辦的「台灣基督教長老教會第71屆總會通常議會」。賴清德致詞時表示,長老教會在台深耕160年,擁有龐大的醫療與教育網絡,是社會最堅實的基石。他強調,面對地緣政治變局,政府正推動「全社會防衛韌性」,期盼教會體系能與政府攜手,在民防訓練、設施守護及「防災士」培訓上發揮關鍵作用,強化社區自助與互助能力。 今年議會主題為「同心愛基督、團結顧台灣」。賴清德指出,長老教會在台灣走過恩典歲月,特別在戒嚴時期以民主、本土價值及人權三大宣言陪伴台灣,為公義發聲。如今台灣面臨複雜的國際局勢,政府除持續強化國防力量、與民主夥伴合作外,更致力於建構全社會的應變能力。 賴清德提到,提升國家應變天然災害及地緣政治衝擊的能力,核心在於「全社會防衛韌性」,範圍涵蓋民防體系、關鍵基礎設施防護及避難機制的完善。他特別點名長老教會深耕各地的優勢,認為教會正是落實「防災士」制度的最佳夥伴。 「防災士制度能強化社區的即時救援力量。」賴清德表示,透過培訓具備知識與應變能力的公民,能真正落實「自助、互助、公助」的防災精神。他期許長老教會持續支持政策,在社區避難支援面向扮演要角,讓台灣在面對挑戰時更加堅韌。 彰基醫院院長陳穆寬等人今日也一同出席議會。賴清德最後代表國家感謝長老教會長期對台灣的付出,並期待雙方在未來能共同守護台灣安全與台海區域和平。

Admin 四月 21, 2026 0

打破中國壟斷局勢?澳洲企業成功在馬來西亞量產稀土「釤

高利率時代房產投資風向:捨「增值」求「現金流」 美韓租賃市場異軍突起

失智長者外出未歸  信義暖警攜手民眾助返家

伊朗戰爭引爆史上最大能源危機 6億桶石油流失衝擊全球經濟

圖/本報資料庫 商傳媒|責任編輯/綜合外電報導 全球正經歷一場前所未有的能源危機。隨著伊朗戰爭持續進入第51天,約6億桶原油供應從市場中消失,價值高達500億美元,對全球經濟造成巨大衝擊,油價飆漲,通膨壓力遽增,金融市場也隨之動盪。 根據《The Economic Times》報導,此次原油供應短缺,相當於全球航運業四個月所需的燃料量。受此影響,美國汽油價格自去年12月以來已上漲47%,整體通膨率(消費者物價指數,CPI)達到3.3%,為2024年2月以來新高,預計下個月可能突破3.5%。其中,能源通膨年化率更飆升至287%,直接佔美國通膨約7%的比重。 這波危機也迅速蔓延至其他地區。在歐洲,航空燃油價格已飆漲逾100%,庫存僅剩約6週,引發外界對航班取消的擔憂;歐洲各國政府甚至建議民眾居家辦公,以節省燃料消耗。亞洲地區尤其易受衝擊,因其高度依賴經由荷莫茲海峽(Strait of Hormuz)運輸的石油。數據顯示,亞洲約45%的石油進口、30%的汽油和輕油進口、9%的柴油以及5%的航空燃油,都須經過此一關鍵航道。 經濟數據方面,美國密西根大學(University of Michigan)消費者信心指數已跌至歷史新低的47.6。市場對聯準會降息的預期也大幅轉變,先前預期今年將有多次降息,目前預估7月前降息的機率僅剩22%,更有預測指出聯準會可能在2026年都不會降息。儘管如此,部分市場仍展現韌性,標普500(S&P 500)指數在短短14個交易日內增加了7.3兆美元市值。然而,納斯達克100指數(Nasdaq 100)的估值已從29倍降至22倍,低於其十年平均水平。 值得注意的是,這波財富分配不均現象進一步加劇。自1976年以來,美國前0.001%富裕家庭的財富增長了3500%,前0.01%和前0.1%的家庭分別增長了2200%和1200%,而一般家庭的財富增長約為200%。此次能源危機正導致燃料價格和通膨攀升,使得日常開銷與旅行成本持續上揚。

Admin 四月 21, 2026 0

納指13連勝告終 美股期貨盤前持平 美伊局勢籠罩市場

美元走軟加上澳洲央行鷹派展望 澳幣兌美元匯價攀升

2026花蓮縣長選戰民調初探/三強鼎立 魏嘉賢異軍突起 好感度與跨黨派支持領先

0 Comments