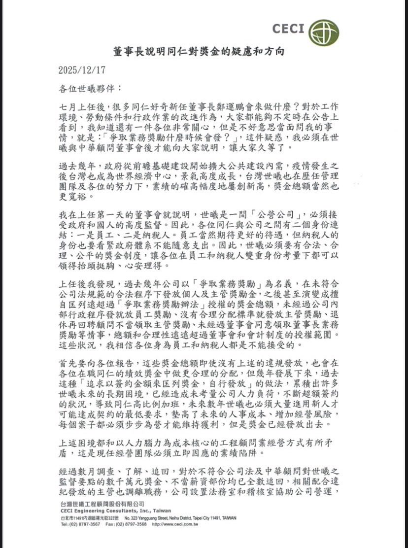
前民進黨立委鄭運鵬今年7月出任台灣世曦工程顧問公司董事長,上任後即啟動制度檢討與內控改革。他於17日以「董事長說明同仁對獎金的疑慮和方向」為題,向全體員工發布公開信,首度對外說明公司長年獎金制度失序的狀況,並坦言已追回數千萬元不符規定的獎金,同時承諾不追溯回收歷年已發放、總額近新台幣5億元的業務獎勵,引發外界對世曦內部治理的高度關注。
世曦前董事長施義芳等13人,本月因涉中油第三座液化天然氣接收站防波堤工程疑似浮報工程款,遭檢廉單位搜索約談,雖最終無保請回,但相關爭議已在公司內部掀起討論,也讓過往未曾攤在檯面上的管理問題逐漸浮現。
鄭運鵬在公開信中指出,世曦身為公營工程顧問公司,員工同時具有勞工與納稅人的雙重身分,公司在獎金制度上必須符合法規、兼顧公平與合理,才能經得起社會與政府的檢視。他坦言,上任後發現過去多年以「爭取業務獎勵」名義,在未完成法定與內部程序下發放個人及主管獎金,甚至出現超額匡列獎金、不具合理分配標準、退休再回聘人員不當領取獎勵,以及未經董事會同意發放董事長業務獎勵等情形,金額與性質皆已逾越授權範圍。
鄭運鵬進一步說明,這類以簽約金額作為獎金基礎、自行發放的作法,不僅造成制度失衡,也衍生長期經營風險,包括人力負荷失控、加班比例偏高,以及未來人事成本大幅墊高等問題,與工程顧問產業以專業人力為核心的經營模式背道而馳。
經過數月調查與清查,世曦已全數追回不符公司法及監督規範的獎金與不當薪資,涉及違規發放的主管也已調離職務。公司同時新設法務室與稽核室,除強化內控機制,也負責監督經營層權限行使。相關處理結果已向世曦及中華顧問董事會報告,並獲同意授權規劃新的獎金制度。
至於員工關切的既有獎金,鄭運鵬強調,董事會已決議不追回歷年已發放給在職同仁、總額近5億元的業務獎勵;原預期於第三、第四季發放的獎金,則將納入年度績效獎金制度統一計算,未來將在董事會授權下,與工會共同研擬更透明、合理的獎金發放機制,感謝大家的貢獻與體諒。


《圖說》新北市工業會於今年8月統籌11家新北優質企業,共同參加「2025台灣機器人與智慧自動化展」。〈經發局提供〉 【記者葉柏成/新北報導】新北市經發局為協助企業拓展國內外市場、強化品牌能見度,「115年度鼓勵廠商國內外參展補助計畫」,今年度補助計畫分為2梯次受理申請,第1梯次原訂於2月26日截止。考量春節連假及228和平紀念日假期影響,為讓企業有更充裕時間準備資料,經發局宣布申請期限順延至3月13日,請業者把握申請日期,踴躍提出申請。 經發局長盛筱蓉表示,參與國內外專業展覽為企業布局全球市場的重要策略之一,不僅能直接接觸潛在買主,更有助於掌握產業趨勢與技術動向。透過本補助計畫,可有效降低企業參展成本、提升整體行銷能量,協助深化品牌形象並開拓新興市場。自104年推動以來,已成功協助眾多業者參與海內外重要展會,爭取國際訂單,逐步擴展市場版圖。 《圖說》承豐精密工業公司去年5月於「COMPUTEX+2025」參展。〈經發局提供〉 115年度計畫亦持續強化與產業政策連結,並將「友善女性就業」及「原住民族經營創業」納入優先補助考量,展現市府在推動產業發展同時兼顧性別平權與多元共融的施政方向,鼓勵更多具社會價值與創新潛力的企業站上國際舞台。 她說,今年第1梯次受理參展活動期間為114年12月16日至115年6月15日。凡依法設立於新北市之公司、行號或工廠皆可提出申請;工商團體組團參展者,組團門檻亦由以往5家下修為3家(含)以上廠商即可申請,降低組團難度,鼓勵更多公協會整合資源、共同拓銷海內外市場。 《圖說》丹瀧紡織公司於114年2月前往法國巴黎參加「Texworld巴黎成衣布料及輔料(春夏)博覽會」。〈經發局提供〉 在補助額度方面,個別廠商參加國外展覽最高補助新臺幣4萬元,國內展覽最高2萬元;參加線上國際展覽者,最高補助2萬元。工商團體組團參展則依參展家數核定補助金額,國外每家最高補助8萬元、國內每家最高補助4萬元,實際補助金額將視各梯次申請情形及年度預算額度調整。 盛筱蓉強調,透過參展補助政策,不僅協助企業降低拓銷門檻、爭取更多訂單,更能整體提升新北產業形象與國際競爭力。歡迎有意拓展市場的新北企業把握機會,於期限內完成申請。
【記者王志成/台北報導】二二八和平紀念日連續假期的最後一天,交通部高速公路局(一)日預測,下午將出現重點壅塞的路段,包括國道1號北向的西螺至埔鹽系統等11個路段。根據高公局發布的新聞稿,截至上午11時,國道全線的交通量達到242萬車公里。由於受到天氣影響,預計今天的交通量將下修至970萬車公里。上午時段,國道的主要擁堵路段為國道5號北向的頭城,其餘路段的行車情況大致順暢。 高公局進一步指出,預測下午的重點壅塞路段包括:國道1號北向的西螺至埔鹽系統、南屯至后里、苗栗至湖口;國道3號北向的竹山至中興、草屯至霧峰、大山至香山、關西至大溪;國道5號北向的宜蘭至坪林;國道4號西向的潭子系統至豐勢;國道6號西向的東草屯至霧峰系統;以及國道10號西向的仁武至左營端等路段。 高公局呼籲民眾在出門前務必檢查車輛狀況並保持充足的精神狀態。駕駛時應繫好安全帶,雙手握住方向盤,保持足夠的行車安全距離,隨時留意前方的動態,切勿過度依賴輔助駕駛系統,以確保行車安全。
【許家源記者 / 綜合報導】 忙碌的台灣上班族總在月初就開始倒數下一次放鬆時刻,將捷金鬱金香酒店抓住這份期待,推出每月5號限定「將捷閃購日」官網專屬搶購活動,一泊一食每房只要3,999元起,讓人能在淡水河岸第一排輕鬆開啟小型度假。專訪酒店時,她透露這項活動不僅提供超值價格,更帶來儀式感的訂房儀式,每月固定日期開放限時搶購,鼓勵旅客把旅行融入日常,為接下來的生活注入滿滿能量與期待;無論是情侶想在河景陽台看夕陽餘暉灑落淡水河面、親子家庭帶孩子在綠意草坡奔跑嬉戲,或好友相約來場無壓力的河岸騎行,都能在這超值優惠中找到剛剛好的放慢節奏,感受淡水獨有的悠閒氛圍與阿囉哈般的溫暖迎賓精神。 「將捷閃購日」希望成為旅客每月固定期待的生活提案。(圖-將捷金鬱金香酒店提供) 坐落淡水河畔的將捷金鬱金香酒店,窗外就是開闊河景與綠坡草地,入住當天推開房門,海風夾帶淡淡鹹味與河水氣息迎面而來,讓人瞬間卸下工作疲憊;傍晚漫步園區草坡,遠眺即將在2026年5月通車的淡江大橋新地標,橋身線條在夕陽下拉出金色倒影,成為淡水全新打卡點。附近淡水老街小吃香氣撲鼻、紅毛城古蹟訴說荷蘭時期歷史、滬尾礮台與小白宮重溫清代風華,讓住宿自然延伸為一趟風景與文化交織的小旅行;春季更添浪漫,3月接力天元宮「吉野櫻」粉嫩花海(接續2月三色櫻結束),4月則可前往屯山園區紫藤花園夢幻紫色隧道,酒店正規劃相關接駁或住宿結合方案,敬請期待,讓不同月份造訪都能捕捉截然不同的季節風景與感官驚喜。 將捷金鬱金香酒店坐落淡水河岸第一排,擁有開闊河景與綠意草坡景致。(圖-將捷金鬱金香酒店提供) 針對Q1通車典禮與Q4政府補助,酒店目前規劃其他相關專案但「閃購日」與「三天兩夜政府加碼補助」不可疊加,旅客可依需求選擇;另外2026年推出的「輕足跡旅遊」減碳專案(不提供一次性備品、加贈抵用券)與閃購日為不同內容,但酒店已全面升級為金級環保旅館,全館不提供一次性備品,響應低碳生活。專訪中強調,酒店希望「將捷閃購日」成為每月固定期待的生活提案,透過限時優惠讓民眾在工作與休閒間找到平衡,相關入住日期與細節依每月官網公告為準,建議及早關注搶購理想房型,為自己與家人預留一段充滿河光水色與綠意的月初小旅行,讓淡水成為療癒日常的秘密基地。 新聞來源:(採訪紀錄如下圖) 淡水河岸限定優惠 每月搶購小旅行去